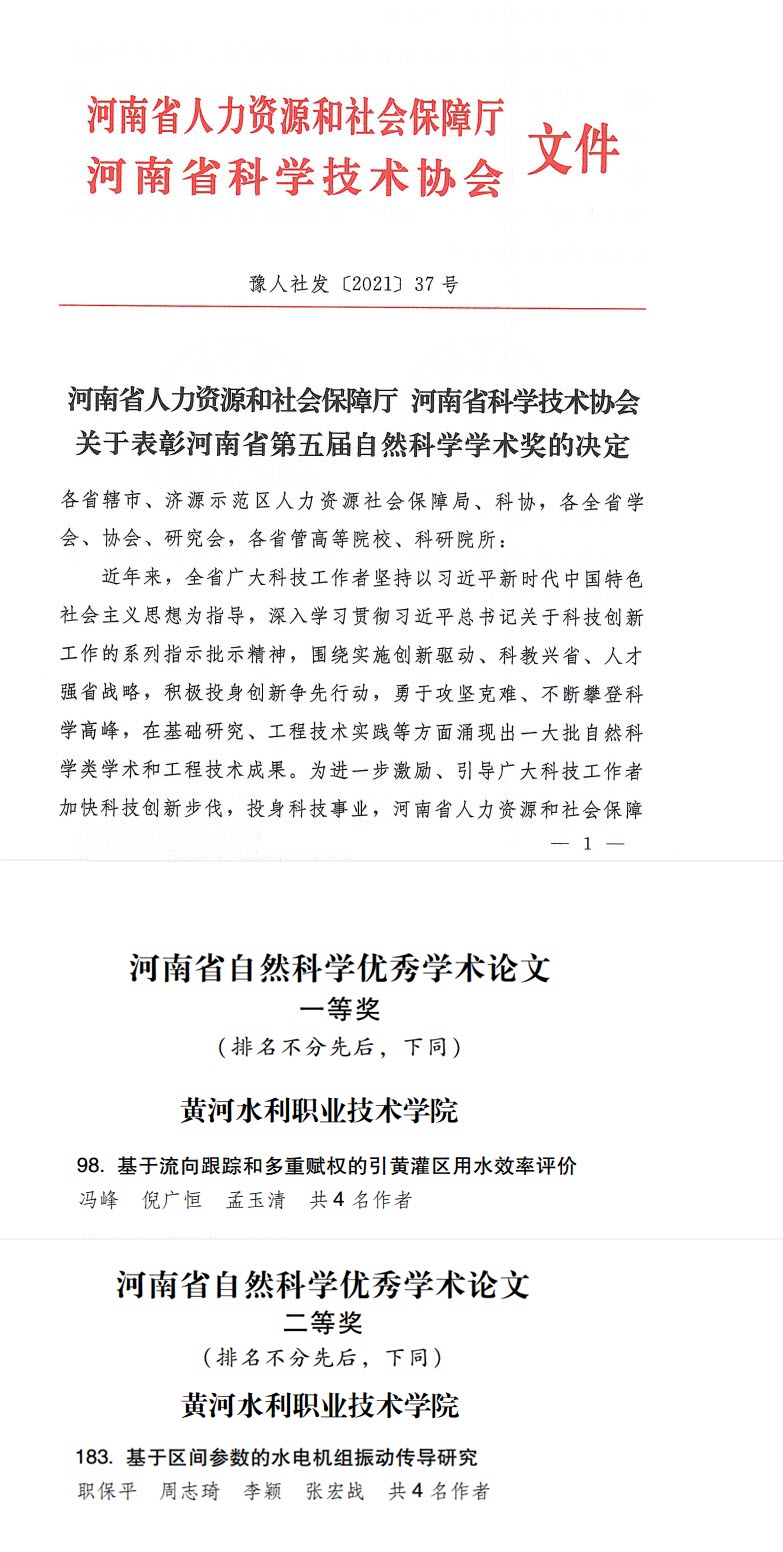
根据《河南省人力资源和社会保障厅 河南省科学技术协会关于表彰河南省第五届自然科学学术奖的决定》(豫人社发〔 2021〕37号)文件,经组织申报、单位初评和提名推荐、资格审查、评委会线上阅评和线下会评等程序,共评出河南省第五届自然科学学术奖 890 项,一等奖共239 项,二等奖共301 项,三等奖共350 项。永利官网水利工程学院冯峰教授学术论文《基于流向跟踪和多重赋权的引黄灌区用水效率评价》获一等奖,职保平博士学术论文《基于区间参数的水电机组振动传导研究》获二等奖。

河南省第五届自然科学学术奖评选活动,评审范围为2017年-2020年间公开发表的自然科学类、工程技术类或相关领域的学术论文、学术著作,以及我省科技工作者在2017年-2020年间在工程技术领域通过授权登记、评审验收或审定鉴定的工程技术发明专利、新品种、新技术、新工艺、新产品、新材料、计算机软件等工程技术成果等。省自然科学学术评审工作领导小组办公室共收到申报项目5946项。此次永利官网两项成果获奖,是永利官网教师坚持以习近平新时代中国特色社会主义思想为指导,积极投身创新争先行动,勇于攻坚克难、不断攀登科学高峰的结果。永利官网教师在以后的科研工作中将继续弘扬科学家精神,坚持科学真理,树立严谨学风,恪守学术道德,勇于探索创新,把论文写在中原大地上、落在产业发展上,积极助力学校“双高”建设,谱写新时代中原更加出彩的绚丽篇章贡献更多的智慧和力量。